Instance Verification Kit (IVK)
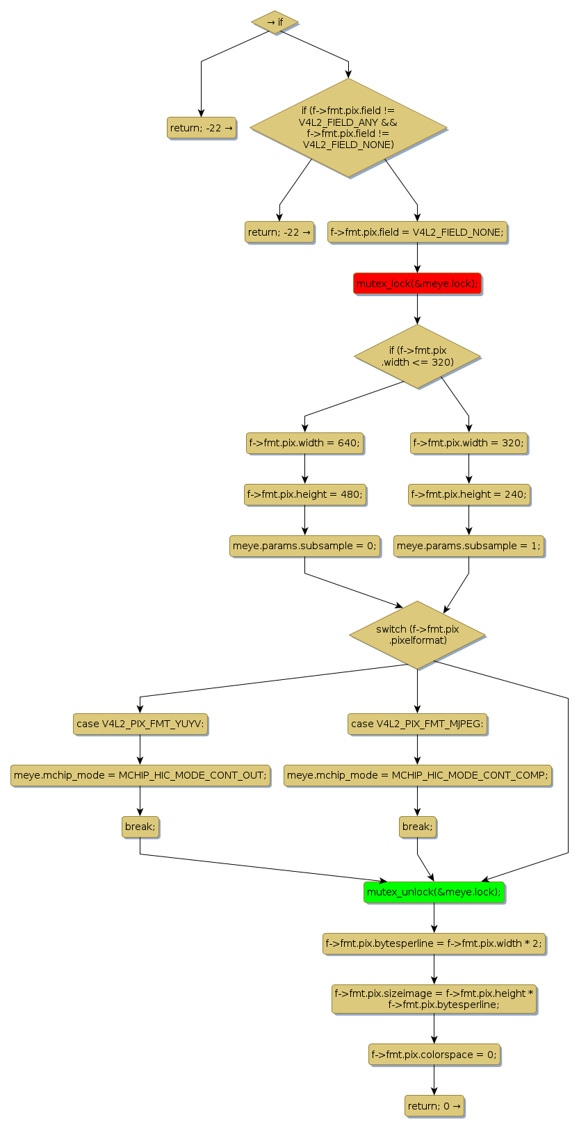
mutex lock @ [34032+23+/linux-3.19-rc1/drivers/media/pci/meye/meye.c]
Instance Signature: lock
|
The Matching Pair Graph:
|
|
Function Name
|
Control Flow Graph (CFG)
|
Events Flow Graph (EFG)
|
Source Correspondence
|
|
vidioc_s_fmt_vid_cap
|
|
|
[33685+20+/linux-3.19-rc1/drivers/media/pci/meye/meye.c]
|